Your message is our focus

Capabilities

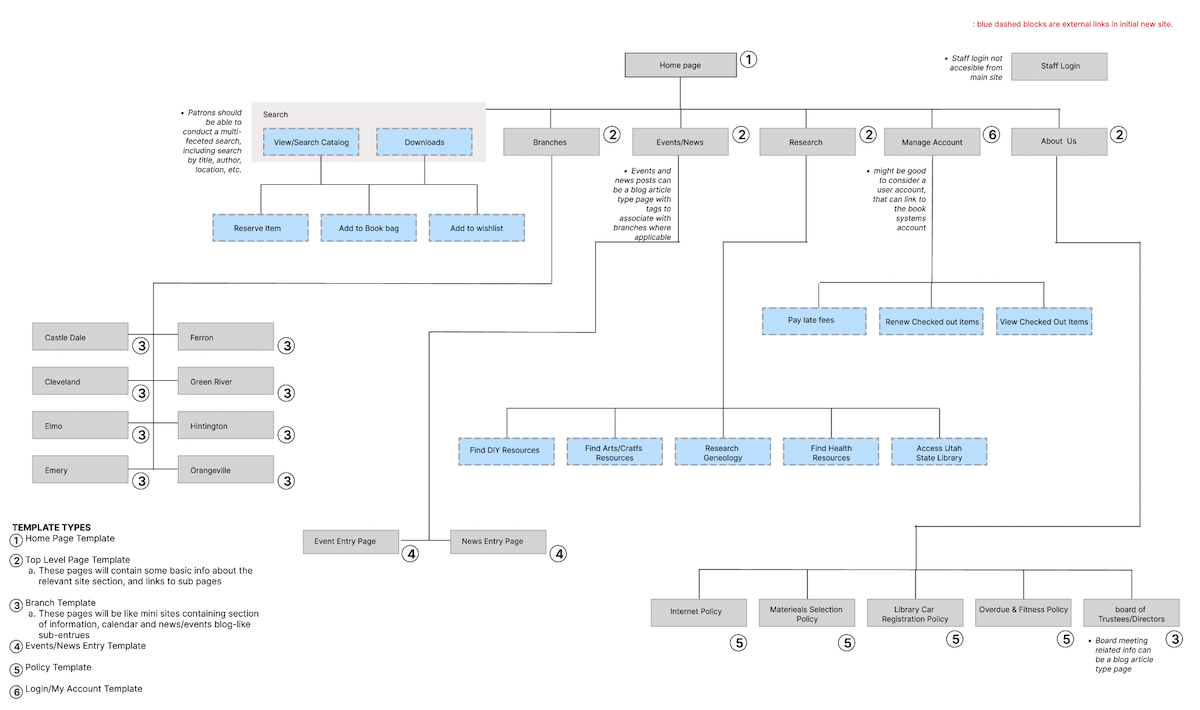
Logical Design

My early days in the IT industry, especially my time as a web intern at US West have proved invaluable to me. At that time my supervisors and colleagues helped me understand the importance of understanding the code and syntax that drive web pages. This led me to dive into learning the ins and outs of HTML. As I adapted to creating web pages by hand code, I was able to branch out to Javascript, CSS and eventually to server side languages. My time as a UI developer at Compaq Computer helped me bridge the gap of a web designer to a web developer who thinks more like software engineer.

Technology & Language Offerings

  • UX Research
  • Information Architecture
  • Strategy
  • User Interface Design
  • Web Development
  • Usability Testing
  • Translation & Interpretation
  • Training

System Design

A usable system needs to be organized, structured and labled in a manner that allows users to painlessly navigate their way through it's workflows. It's navigation elements should help users find information and complete tasks. To make this possible, we help put the pieces of the larger picture together, so each piece within the system works in harmony. An important objective in creating a good information architecture is understanding the main components: Organization of data, labeling systems, navigation systems and search systems.  The Information Architectures that we craft help users understand where they are, and what they can expect to do in the system. 

Web Site & Web Application Development

After determining the IA for a project, we then put together a strategy to build the functionality for each component of the system. We adhere to design principles and W3C standards to develop usable, maintainable sites and applications.

Web Technologies Training

Training on content management systems, data analytics dashboard and other tools used to create web site and applications we make is a standard part of our services. 

Logical design is needed when planning new system and site architectures, to how code will be drafted to produce specific functionality. We'd love to help you solve your logical design problems.

I have listed some samples and case studies of related skill-sets below.

Emery County Libraries
Details
Colorado-Pro
Details Coming Soon
Angels of Eureka
Details
Another Westerner
Details Coming Soon
Study & Intern Japan
Details Coming Soon
Extravagant Events
Details
Colo Spgs Cryotherapy
Details Coming Soon