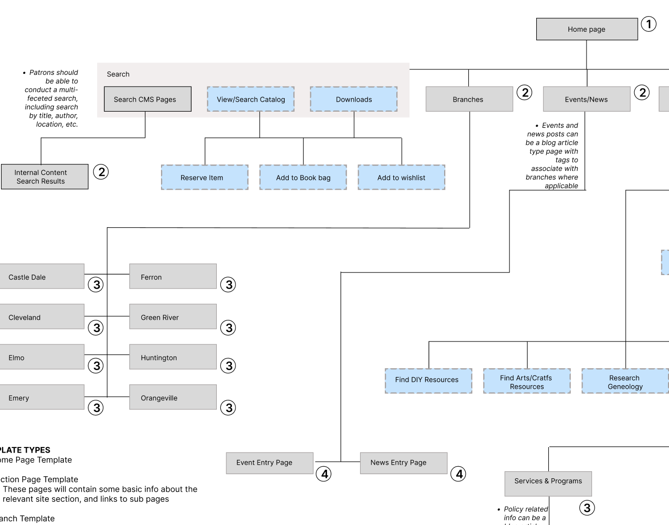
UI Design
My early days in the IT industry, especially my time as a web intern at US West have proved invaluable to me.
At that time my supervisors and colleagues helped me understand the importance of understanding the code and syntax that drive web pages.
This led me to dive into learning the ins and outs of HTML. As I adapted to creating web pages by hand code, I was able to branch out to
Javascript, CSS and eventually to server side languages. My time as a UI developer at Compaq Computer helped me bridge the gap of a web
designer to a web developer who thinks more like software engineer.
Technology & Language Offerings
- UX Research
- Information Architecture
- Strategy
- User Interface Design
- Web Development
- Usability Testing
- Translation & Interpretation
- Training
User Interface Design
User Interface design is a component of User Experience Design. They are not one and the same. UI is the creation of interfaces for either software of machines that enable a user to easily interact with, and accomplish a specific goal. UI design needs to be a part of the process of creating or enhancing the experience of a product or service, but only once key painpoints, workflow issues and business needs determine how a user needs to interact with and make use of data within your application.
Interaction Design
According to the Nielsen Norman Group - IA Design, Interaction Design is comprised of principles that ensure "the design and implementation of effective interfaces".
This means that well designed interfaces will be simple enough for the user to feel they are in control of the options they have, and steps to complete tasks. Users should not be aware of how a system has been put together. The less hurdles a user has to clear, the better. These principles are considered when planning and designing elements in your User Interface.
Usability Testing
Once we have a concept for an interface, we need to have users actually use it. Having the users go through various scenarios to complete tasks while using the system will provide unbiased insights into the ease of use and effectiveness of our design concept. From there, we can identify problems, validate findings and make needed adjustments to maximize our design's effectiveness.
Details
Details
Details
Details Coming Soon
Details Coming Soon
Details
Details
Details
Details Coming Soon
Details Coming Soon
Details Coming Soon
Details
Details Coming Soon
Details Coming Soon
Details Coming Soon